Ứng dụng của cây sả trong đồ uống thảo dược Trung Quốc

19/12/2025 - 02:14 PM
58 lượt xem
Cỡ chữ
Đồ uống thảo mộc là sản phẩm đồ uống được làm từ các loại thảo mộc thông qua quá trình chế biến hoặc lên men. Đồ uống thảo mộc có giá trị thị trường cao và triển vọng phát triển tốt do đặc tính tự nhiên, hương vị tươi mát và lợi ích cho sức khỏe. Sả có hương thơm tươi mát, dễ chịu, độc đáo và có nhiều lợi ích cho sức khỏe. Đây là một loại cây thơm phổ biến ở nhiều nước nhiệt đới và ôn đới trên thế giới, đặc biệt là các nước Đông Nam Á và miền Nam Trung Quốc. Bài viết này tóm tắt các thành phần hương vị và đặc điểm của Sả, lợi ích sức khỏe của sả, quy trình ứng dụng của sả trong đồ uống và một số ví dụ trong nghiên cứu phát triển đồ uống sả. Bài viết này tập trung vào việc phân tích triển vọng thị trường của đồ uống sả, và cung cấp tài liệu tham khảo cho việc phát triển các loại đồ uống thảo mộc thơm mới.
 

 

Giới thiệu: Cây sả, có tên khoa học là Cymbopogon citratus, còn được gọi là sả chanh, cỏ sả hoặc hương mao, là một loại thảo mộc sống lâu năm thuộc chi Cymbopogon trong họ Poaceae. Sả phân bố rộng rãi ở các vùng nhiệt đới và cận nhiệt đới. Sả là một loại cây gia vị có nguồn gốc từ thực phẩm điển hình với hương thơm chanh độc đáo. Đây là một loại thảo mộc gia vị phổ biến ở miền Nam Trung Quốc và các nước Đông Nam Á. Nó thường được sử dụng để tăng hương thơm chanh tươi cho các món ăn như gà quay, cá nướng, súp chua cay Thái (Tom Yum Goong) và cà ri Ấn Độ. Sả từ lâu đã được ghi nhận trong ứng dụng của y học cổ truyền Trung Quốc, ví dụ trong “Bản thảo cương mục” viết rằng, sả có tác dụng "làm dịu dạ dày, thông khí cơ thể, sảng khoái não bộ và có thể kích thích tình dục" [1]. Có nghiên cứu cho thấy, sả chứa nhiều hợp chất dễ bay hơi như citral, geraniol và neral, có khả năng mang lại hương thơm chanh độc đáo và đồng thời có hoạt tính sinh học kháng khuẩn, chống oxy hóa và chống viêm[2]. Điều này đã tạo cơ sở khoa học cho việc ứng dụng và phát triển sả trong lĩnh vực thực phẩm sức khỏe. Thị trường đồ uống thảo dược đang phát triển mạnh mẽ nhờ vào sự cải thiện mức sống và nhận thức về sức khỏe của người tiêu dùng. Xu hướng tiêu dùng "tự nhiên, ít đường, chức năng" đang thúc đẩy sự đa dạng hóa, từ trà thảo dược truyền thống sang các sản phẩm sáng tạo[3]. Ví dụ, các thương hiệu như Tmaji Moecha sử dụng các thành phần thảo dược tự nhiên và không chất bảo quản, thu hút giới trẻ và đạt tỷ lệ mua lại cao tới 70%, khẳng định tiềm năng thị trường lớn[4]. Sả đã trở thành một nguyên liệu phổ biến trong ngành đồ uống, đặc biệt là trong các loại đồ uống thảo dược mới nổi, nhờ vào hương vị tươi mát và lợi ích sức khỏe. Bài viết này tổng hợp cách sử dụng, công thức và các sản phẩm thực tế từ sả trong nhiều loại đồ uống khác nhau như trà, đồ uống lên men, đồ uống chức năng và đồ uống có cồn. Ngoài ra, bài viết cũng thảo luận về các giải pháp cho công nghệ chính trong quá trình phát triển đồ uống sả, bao gồm cả việc cân bằng hương vị và duy trì độ ổn định.

 

1 Đồ uống thảo dược

1.1 Tổng quan về Đồ uống thảo dược

 

 

Đồ uống thảo dược là sản phẩm đồ uống được làm từ thảo dược, trải qua quá trình chế biến hoặc lên men. Những loại đồ uống này thường sử dụng rễ, thân, lá, hoa và hạt của các loại thảo mộc. Các loại đồ uống này mang hương vị và mùi thơm đặc trưng của thảo dược, đồng thời mang lại một số lợi ích nhất định cho sức khỏe. Quy trình sản xuất đồ uống thảo dược thường bao gồm chiết xuất, lên men và pha trộn, tạo ra các dạng sản phẩm như trà, nước ép, hoặc đồ uống chức năng. Ở Trung Quốc, sự phát triển của đồ uống thảo dược gắn liền với quan niệm "thuốc và thực phẩm có cùng nguồn gốc". Các loại dược liệu truyền thống như kim ngân, cúc, kỷ tử được sử dụng rộng rãi trong ứng dụng sản xuất đồ uống, không chỉ để tạo hương vị mà còn vì lợi ích sức khỏe của chúng[5].

Đồ uống thảo dược thường được phân loại dựa trên chức năng chính và đặc tính của các thành phần, đặc biệt là các loại thảo mộc. Các loại đồ uống này được chia thành các nhóm chính như thanh nhiệt giải độc (ví dụ trà hoa cúc giúp làm mát cơ thể và loại bỏ độc tố), sảng khoái tinh thần (ví dụ trà bạc hà có tác dụng làm sảng khoái tinh thần, giảm căng thẳng và mệt mỏi), dưỡng thể (ví dụ trà kỷ tử, giúp bồi bổ cơ thể, tăng cường sức khỏe và sức đề kháng). Các loại đồ uống thảo dược này rất phổ biến ở thị trường Trung Quốc và đang ngày càng được ưa chuộng trên thị trường quốc tế, đặc biệt là những người quan tâm đến sức khỏe và các sản phẩm tự nhiên[6].

1.2 Hiệu quả của Đồ uống thảo dược

 

 

Do tính chất đặc biệt của nguyên liệu thô, đồ uống thảo dược thường có nhiều lợi ích cho sức khỏe. Ví dụ, trong đồ uống thảo dược tổng hợp kim ngân-bạch quả thì kim ngân có thể thanh nhiệt giải độc, cũng như có tác dụng kháng khuẩn và chống viêm, trong khi bạch quả có thể làm giảm cholesterol và cải thiện sức khỏe tim mạch. Với sự trợ giúp của các công thức khoa học và tối ưu hóa quy trình, đồ uống này có hương vị ngon và cũng có thể đóng vai trò tăng cường sức khỏe. Loại đồ uống này có hương vị thơm ngon và lợi ích cho sức khỏe do công thức khoa học và quy trình sản xuất tối ưu hóa. Trà sức khỏe từ sả cũng là một đồ uống thảo dược chức năng điển hình. Sả chứa nhiều hợp chất dễ bay hơi như geraniol và citronellal, có tác dụng kháng khuẩn, chống oxy hóa và chống viêm. Nghiên cứu thực nghiệm đã chứng minh khả năng ức chế vi sinh vật gây bệnh như Staphylococcus aureus và Salmonella typhi của tinh dầu sả. Ngoài ra, sả còn có hoạt tính chống oxy hóa mạnh mẽ, thể hiện qua khả năng dọn gốc tự do DPPH lên đến hơn 91%. Những tác dụng này cung cấp cơ sở cho việc sử dụng trà sả để ngăn ngừa cảm lạnh và cải thiện khả năng miễn dịch. Nhiều thành phần hoạt tính trong một số đồ uống thảo dược khác như flavonoid, polysaccharides và vitamin, cũng đóng vai trò quan trọng trong việc mang lại lợi ích sức khỏe. Ví dụ, trà hoa cúc tận dụng tác dụng chống lão hóa của flavonoid, trong khi trà kỷ tử có chứa polysaccharides kỷ tử giúp điều chỉnh hệ miễn dịch.

2 Xu hướng phát triển của Đồ uống thảo dược

Thị trường đồ uống thảo dược đang chứng kiến sự tăng trưởng mạnh mẽ do nhận thức ngày càng cao của người tiêu dùng về sức khỏe. Xu hướng phát triển trong tương lai tập trung thể hiện trong:

 

 

Nghiên cứu sáng tạo và phát triển đa dạng hóa sản phẩm: Nhiều công ty đang phát triển các sản phẩm có mục tiêu hơn bằng cách tích hợp công nghệ hiện đại với công thức truyền thống. Ví dụ, sự kết hợp giữa chiết xuất thảo dược với hương vị trái cây có thể làm giảm mùi vị khó chịu của một số loại thảo mộc và tăng sự hấp dẫn cho đồ uống. Ngoài ra, việc sử dụng các công nghệ tiên tiến như nghiền siêu mịn và chiết xuất siêu tới hạn CO2 có thể bảo quản tốt hơn các thành phần hoạt tính của thảo dược.

Động lực thúc đẩy nhu cầu tự nhiên và lành mạnh: Nhu cầu ngày càng tăng về các sản phẩm đồ uống tự nhiên và lành mạnh đã thúc đẩy sự mở rộng của thị trường đồ uống thảo dược. Đồ uống thảo dược không chứa chất phụ gia, ít đường và ít calo đang trở nên phổ biến, đáp ứng xu hướng tiêu dùng hướng tới lối sống lành mạnh. Chất tạo ngọt tự nhiên không đường như stevioside được sử dụng trong đồ uống thảo dược, không chỉ đáp ứng nhu cầu về hương vị của người tiêu dùng mà còn phù hợp với khái niệm lành mạnh về chế độ ăn ít đường.

Tiêu chuẩn pháp quy liên tục được sửa đổi: Mặc dù hiện tại không có quy định cụ thể nào, nhưng quy định về đồ uống thảo dược đang dần được hoàn thiện khi ngành này phát triển. Tuy nhiên, các tiêu chuẩn an toàn thực phẩm hiện hành đã đưa ra các yêu cầu đối với nguyên liệu và quy trình sản xuất đồ uống thảo dược. Trong tương lai, ngành đồ uống thảo dược cần tăng cường tính tự giác để đảm bảo chất lượng và an toàn sản phẩm.

Xu hướng đồ uống thảo dược đang ngày càng phổ biến do lợi ích sức khỏe và tính chất tự nhiên của chúng. Sả, với hương vị độc đáo và tác dụng riêng, cũng đang được tích hợp vào các loại đồ uống này. Người tiêu dùng ngày càng quan tâm đến sức khỏe và tìm kiếm những lựa chọn thay thế lành mạnh hơn, trong đó đồ uống thảo dược là một ví dụ điển hình.

3 Đặc điểm và tiềm năng ứng dụng của Cây Sả

3.1 Sả: Một loại cây thơm truyền thống

 

 

Cây sả có nguồn gốc từ vùng nhiệt đới Đông Nam Á và được trồng ở nhiều tỉnh nhiệt đới và cận nhiệt đới của Trung Quốc, đặc biệt là ở các tỉnh như Quảng Đông, Đài Loan, Phúc Kiến, Quảng Tây và Vân Nam. Cây sả có thể cao hơn 1 mét, với lá hẹp và dài, tỏa ra mùi chanh nồng. Rễ của cây sả rất phát triển, có khả năng chịu hạn và chịu được đất cằn cỗi, có thể phát triển tốt khi trồng trên sườn đồi và có tác dụng giữ nước và đất. Lá và thân cây sả có thể được chưng cất để chiết xuất tinh dầu sả, với sản lượng khoảng 0,2-0,5%. Tinh dầu sả có nhiều ứng dụng trong thực phẩm, nước hoa, thuốc và các sản phẩm hóa chất hàng ngày. Trong văn hóa truyền thống Trung Quốc, sả (được gọi là "baomao" vào thời cổ đại) được sử dụng trong các hoạt động hiến tế. Các sách cổ như "Danh Y biệt lục" và "Bản thảo cương mục" ghi lại rằng sả có tác dụng "làm dịu dạ dày, thông khí, sảng khoái não và chữa đau bụng do bệnh tả", và có giá trị sức khỏe rõ ràng.

 

 

3.2 Đặc điểm hương vị

Hương chanh đặc trưng của sả chủ yếu đến từ các hợp chất terpenoid dễ bay hơi, đặc biệt là citral, chiếm 60-80%. Citral bao gồm hai đồng phân, geranial và neral. Ngoài ra, các thành phần phụ như hợp chất như geraniol, myrcene, limonene (Biểu 3-1) cũng đóng góp vào hương chanh phức tạp, tạo ra vị chua, tươi mát và hơi cay, mang lại cảm giác sảng khoái và thú vị cho các món ăn và đồ uống.

 

Biểu 3-1 Thành phần hương vị và tính chất cảm quan của tinh dầu sả

 

 

Hợp chất

Hàm lượng%

Đặc tính cảm quan

Ứng dụng đồ uống

Citral

60-80

Hương chanh mạnh, hơi ngọt và cay

Nguồn hương vị cốt lõi, mang lại mùi hương chanh đặc trưng và có khả năng kháng khuẩn, kháng nấm.

Geraniol

5-15

Hương hoa nhẹ nhàng, ngọt ngào của hoa hồng

Tăng cường sự phức tạp của hương thơm và cân bằng sự kích ứng của citral

Myrcene

1-8

Hương cỏ, ​​nhựa cây

Tăng cường sự tươi mát và tăng cường sức sống của hương đầu

Limonene

1-5

Hương vỏ cam chanh

Tăng cường hương cam chanh và kéo dài thời gian lưu hương

 

 

3.3 Lợi ích cải thiện sức khỏe của sả

Nghiên cứu hiện đại cho thấy giá trị sức khỏe của sả chủ yếu được thể hiện qua:

Thúc đẩy tiêu hóa và giảm co thắt: Citronellol và citral trong sả có thể làm giãn cơ trơn đường tiêu hóa bằng cách chặn các kênh canxi, giúp giảm các cơn đau bụng co thắt. Uống trà sả sau bữa ăn có thể giúp cải thiện tình trạng đầy hơi và khó tiêu[7].

Điều hòa chuyển hóa glucose và lipid: Nghiên cứu trên động vật cho thấy trà sả (0.25-0.5%) có thể cải thiện đáng kể tình trạng chuyển hóa glucose và lipid ở những con chuột mắc bệnh tiểu đường loại 2. Cụ thể, nó làm giảm lượng đường trong máu lúc đói, cải thiện tình trạng kháng insulin (HOMA-IR giảm 28.9%) và tăng cường chức năng tế bào β (HOMA-β tăng 198%), tương đương với tác dụng của metformin[8]. Các hợp chất phenolic trong trà sả, như axit chlorogenic, có thể ức chế enzyme α-amylase (EC₅₀=0.31 mg/mL), từ đó làm chậm quá trình hấp thu glucose.

Tính chất kháng khuẩn và giữ tươi tự nhiên: Khi hàm lượng tinh dầu sả 1,5 μL/mL, nó có tác dụng ức chế nấm men như Debaryomyces hansenii và nấm mốc như Penicillium. Việc thêm tinh dầu sả vào đồ uống làm từ chùm ngây có thể giúp giảm sự phụ thuộc vào chất bảo quản và kéo dài thời hạn sử dụng của sản phẩm.

 Chống oxy hóa và chống viêm: Polyphenol và flavonoid, bao gồm cả isoorientin, trong sả có khả năng loại bỏ các gốc tự do, với khả năng loại bỏ DPPH vượt trên 91%. Ngoài ra, chúng còn có khả năng ức chế các yếu tố gây viêm như TNF-α và IL-6. Nhờ những đặc tính này, đồ uống từ sả có thể hỗ trợ chống lại sự mệt mỏi và giúp điều hòa miễn dịch.

4 Ứng dụng công nghệ của sả trong đồ uống

4.1 Ứng dụng công nghệ

Ứng dụng công nghệ của sả vào đồ uống chủ yếu liên quan đến các giai đoạn cụ thể sau:

1. Tiền xử lý nguyên liệu thô

Để chế biến đồ uống sả, lá sả cần trải qua các bước sơ chế như rửa, thái nhỏ và sấy khô để loại bỏ tạp chất và giữ lại các thành phần hoạt tính. Nghiên cứu cho thấy nhiệt độ sấy lý tưởng là 50°C, thời gian sấy nên được kiểm soát từ 6-12 giờ để tránh làm mất các thành phần dễ bay hơi[9]. Quá trình làm trà sả cũng bao gồm việc lựa chọn nguyên liệu, rửa và thái nhỏ sả để đảm bảo chất lượng. Công nghệ lên men ngày càng trở nên quan trọng trong quá trình phát triển đồ uống sả. Có nghiên cứu đã chỉ ra rằng, quá trình lên men đồ uống thảo dược sả bằng cách sử dụng nấm men Saccharomyces cerevisiae có thể cải thiện hương vị và hoạt động chống oxy hóa của chúng. Trong quá trình lên men, giá trị pH giảm từ 5.03 xuống 4.11, tổng chất rắn hòa tan giảm từ 12.22°Brix xuống 6.15°Brix và đồng thời tăng cường hoạt động chống oxy hóa của đồ uống.

2. Công nghệ chiết xuất

Chiết xuất nước nóng: Phương pháp chiết xuất nước nóng là một kỹ thuật phổ biến để chiết xuất các hợp chất có trong sả, đặc biệt là các hợp chất phenolic và thành phần hương thơm, phù hợp cho việc pha trà thảo mộc và đồ uống nóng. Nhiệt độ lý tưởng cho quá trình này thường nằm trong khoảng 80-95°C, và thời gian chiết xuất thường kéo dài từ 5 đến 15 phút[11].Chiết xuất Cold Brew: Phương pháp chiết xuất Cold Brew (chiết xuất lạnh) sử dụng nhiệt độ thấp (4°C) và thời gian ủ lâu (vài giờ) để pha chế đồ uống sẵn, đặc biệt phù hợp với sả. Cold Brew giúp giảm thiểu tác động của nhiệt độ cao lên các thành phần hoạt tính và giảm độ chát của đồ uống. Chiết xuất hỗ trợ bằng enzyme: Công nghệ chiết xuất sả bằng enzyme, đặc biệt là việc bổ sung cellulase, có thể cải thiện hiệu quả chiết xuất và phù hợp cho sản xuất công nghiệp.Chiết xuất ethanol: Trong quá trình nghiên cứu đồ uống hỗn hợp nấm thảo mộc, công nghệ chiết xuất ethanol được sử dụng để tách các hoạt chất từ sả. Cụ thể, dung dịch ethanol 60% (tỷ lệ rắn-lỏng 1:15) được sử dụng, với nhiệt độ chiết được kiểm soát ở 60°C và quá trình chiết xuất siêu âm diễn ra trong 60 phút.

Chiết xuất lên men: Công nghệ chiết xuất sả bằng phương pháp lên men là một phương pháp hiệu quả để tăng cường hoạt động chống oxy hóa. Các nghiên cứu chỉ ra rằng, quá trình lên men có thể làm tăng hoạt động chống oxy hóa của sả, với tỷ lệ loại bỏ gốc tự do DPPH có thể đạt tới 92.37%.

3. Thiết kế công thức

Sả thường được kết hợp với các nguyên liệu thực vật khác để tối ưu hóa hương vị và chức năng. Ví dụ, khi kết hợp với lá dứa (Pandanus amarylifolius), sả có thể làm tăng vị ngọt và hương thơm thảo mộc, khi kết hợp với vỏ dứa (Ananas comosus) và vỏ cam (Citrus sinensis), sả có thể tăng cường hoạt động chống oxy hóa. Trong trà sả hương chanh, việc bổ sung stevia, bạc hà, hoa nhài và cúc vạn thọ theo tỷ lệ 5:1.5:1.0:0.5 có thể làm tăng sự hòa tan của flavonoid và polysaccharides[11]. Trong đồ uống lên men, sự kết hợp của sả, gừng, bạc hà, chùm ngây và nghệ có thể tạo ra tác dụng hiệp đồng, cải thiện khả năng chống oxy hóa và hương vị.

4. Kiểm soát sự ổn định

Chiết xuất sả có đặc tính chống oxy hóa. Để kéo dài tác dụng chống oxy hóa của nó, có thể thêm vitamin C hoặc axit citric vào đồ uống hỗn hợp. Thêm 0.35% vitamin C có thể bảo vệ màu sắc và ngăn ngừa oxy hóa hiệu quả. Thêm lecithin đậu nành (1%) hoặc thêm chất nhũ hóa hỗn hợp có chứa natri alginat, kẹo cao su xanthan và CMC-Na vào đồ uống sả để nhũ hóa, có thể cải thiện khả năng phân tán của các thành phần hòa tan trong chất béo ở một mức độ nhất định. Việc thanh trùng hoặc tiệt trùng bằng nhiệt độ cao (UHT) có thể kiểm soát hiệu quả vi sinh vật. Trong trường hợp đồ uống hỗn hợp nấm thảo mộc, nhiệt độ tiệt trùng phải đạt trên 90°C và phải sử dụng bồn nước để tiệt trùng trong 15 phút. Ngoài ra, khi pha chế đồ uống sả lên men, giá trị pH có thể giảm và axit hữu cơ có thể tích tụ trong quá trình lên men, có thể ức chế sự phát triển của vi sinh vật gây bệnh và kéo dài thời hạn sử dụng của đồ uống.

 

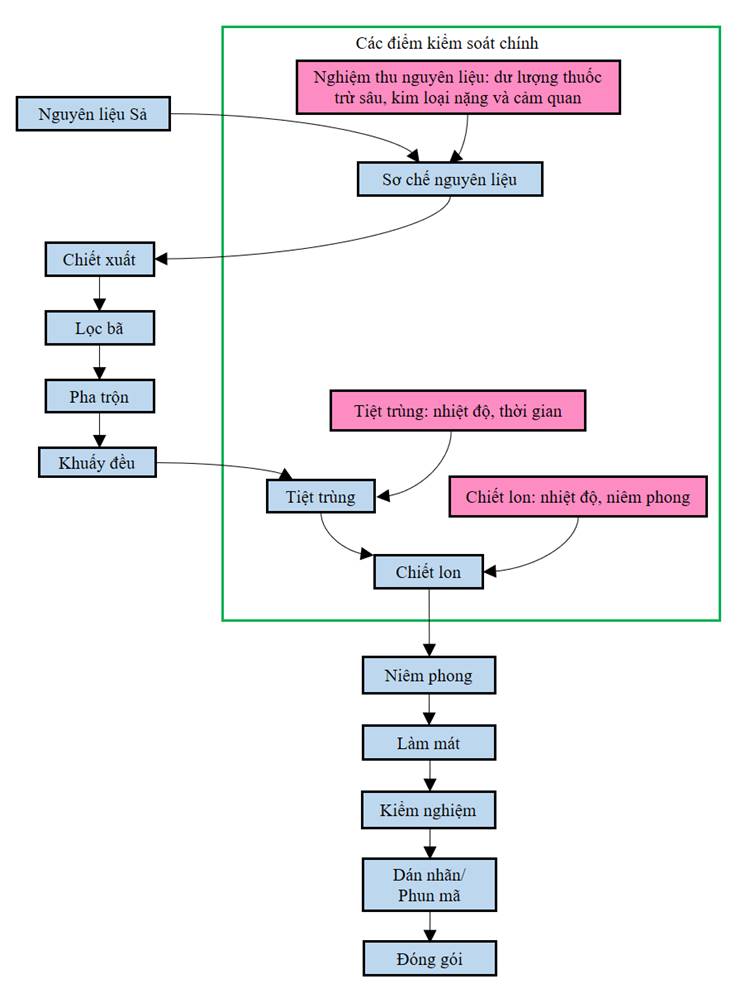
Hình 4-1 Sơ đồ quy trình chế biến đồ uống sả

4.2 Thị trường đồ uống Sả

Trà thanh nhiệt sả: là đồ uống được tạo ra bằng cách sử dụng sả và Urophysa rockii làm nguyên liệu chính và được pha bằng phương pháp nóng (đun sôi ) hoặc pha lạnh (ngâm ủ). Có nghiên cứu đã chỉ ra rằng phiên bản trà Sả pha lạnh (ngâm ủ) có hàm lượng phenolic tổng thể và hoạt tính chống oxy hóa cao hơn[11].

Đồ uống chức năng Citronella pha sẵn: vd như đồ uống hỗn hợp "Ananas-Citrus-Cymbopogon", chứa 15% chiết xuất vỏ dứa, 38,56% chiết xuất vỏ cam ngọt và 46,44% chiết xuất lá sả, có tác dụng chống oxy hóa, bảo vệ gan và chống viêm.

Đồ uống hỗn hợp nấm thảo mộc, là đồ uống sử dụng nước ép Cenchrus fungigraminus, chiết xuất sả và chiết xuất alfalfa làm nguyên liệu chính, với tỷ lệ hỗn hợp là 5.2: 1.8: 3.0, thêm vào lượng đường 6,5%, axit citric 0,25% và chất nhũ hóa hỗn hợp 0,075%. Nó có hương vị độc đáo và độ ổn định tốt.

Đồ uống bổ sung tinh dầu sả: Việc thêm tinh dầu sả (10 μL/mL) vào đồ uống chùm ngây có thể giúp ức chế sự phát triển của nấm men và nấm mốc, từ đó kéo dài thời hạn sử dụng của sản phẩm mà không làm ảnh hưởng đến khả năng chấp nhận cảm quan của người tiêu dùng.

Đồ uống lên men sả: Công nghệ lên men mở ra hướng đi mới cho sự phát triển của đồ uống sả. Có nghiên cứu đã chỉ ra rằng, đồ uống sả lên men thể hiện hương vị và hoạt tính chống oxy hóa tốt nhất trong thời gian lên men từ 36 đến 72 giờ và có triển vọng thị trường rộng lớn.

5 Kết luận

 

 

Là một loại cây thơm có truyền thống sử dụng lâu đời và được khoa học hiện đại chứng minh có giá trị sức khỏe nhất định, sả đã cho thấy tiềm năng phát triển lớn trong thị trường đồ uống thảo dược đang phát triển nhanh chóng hiện nay. Giá trị cốt lõi của sả chủ yếu được phản ánh ở:  Sả có một hương vị độc đáo nhờ hàm lượng cao các hợp chất dễ bay hơi, đặc biệt là citral (60-80%), mang đến hương thơm tươi mát, sảng khoái như chanh và cảm giác nhiều thú vị nhiều tầng, điều này giúp phân biệt sả với các loại thảo mộc khác;  Sả có nhiều lợi ích cho sức khỏe, được nghiên cứu và chứng minh có hoạt tính sinh học như thúc đẩy tiêu hóa, điều hòa chuyển hóa đường và lipid, có khả năng kháng khuẩn và bảo quản tự nhiên, có đặc tính chống oxy hóa và chống viêm. Những đặc tính này là cơ sở khoa học vững chắc cho việc phát triển các loại đồ uống chức năng từ sả;  Công nghệ ứng dụng đa dạng: Công nghệ đồ uống hiện đại tận dụng nhiều phương pháp để đáp ứng nhu cầu đa dạng của thị trường, bao gồm chiết xuất nước nóng, pha lạnh, hỗ trợ enzyme, chiết xuất ethanol, và lên men. Đặc biệt, quá trình lên men mang lại những lợi ích độc đáo như cải thiện hương vị, tăng cường hoạt động chống oxy hóa và nâng cao hàm lượng các thành phần có lợi cho sức khỏe;  Đồ uống sả có công thức pha chế linh hoạt, có thể kết hợp với nhiều nguyên liệu khác nhau để tối ưu hóa hương vị, tăng cường chức năng và cải thiện độ ổn định. Các nguyên liệu thường được sử dụng bao gồm: đường phèn, urophysa rockii , bạc hà, các loại trái cây, cây chùm ngây, nghệ, v.v..

Đồ uống sả là đại diện điển hình về sự kết hợp giữa y học cổ truyền và xu hướng tiêu dùng hiện đại, được kỳ vọng sẽ chiếm lĩnh thị trường đồ uống lành mạnh. Sự đổi mới trong sản xuất, nghiên cứu khoa học và định vị thị trường chính xác là những yếu tố then chốt giúp đồ uống sả trở thành lựa chọn tự nhiên, ngon miệng và tốt cho sức khỏe.

 

Tài liệu tham khảo

  1. CHU Z Q. Sả vừa là thuốc vừa là thực phẩm[J]. Life World, 2020, 370(08): 22-23.
  2. QIU S L, LIN B M, ZHANG S P, et al. Tiến trình nghiên cứu về ứng dụng sả trong thực phẩm[J]. Công nghiệp thực phẩm, 2020, 41(09): 276-279.
  3. ZHU X D. Nghiên cứu và phát triển đồ uống thảo dược thiên nhiên (thực vật) mới và xu hướng thị trường[J]. Phụ gia thực phẩm Trung Quốc, 2012, 114(05) :192-202.
  4. GENG L M. Đồ uống thảo dược mở ra xu hướng sống lành mạnh mới[J]. Thương hiệu Trung Quốc, 2017, 124(10): 60-61.
  5. CHEN Y Y, HE J, LI X Y, et al. Nghiên cứu công nghệ chế biến nước uống thảo dược hỗn hợp kim ngân, ngân hạnh và bạch quả[J]. Tạp chí Khoa học và Công nghệ Đại học Hồ Nam
  6. KONG Q X, LI S Y, ZHU D Q. Nghiên cứu và phát triển trà sức khỏe Sả [J]. Nghiên cứu và phát triển thực phẩm, 2018, 39(09): 66-70.
  7. FERNANDES C, DE SOUZA H, DE OLIVERIA G, et al. Investigation of the mechanisms underlying the gastroprotective effect of Cymbopogon citratus essential oil[J]. Journal of young pharmacists, 2012, 4(1): 28-32.
  8. GARBA H A, MOHAMMED A, IBRAHIM M A, et al. Effect of lemongrass (Cymbopogon citratus Stapf) tea in a type 2 diabetes rat model[J]. Clinical phytoscience, 2020, 6(2): 542-552. 
  9.  FASUAN T O, ONI K, UCHEGBU N N, et al. Bioactivity evaluation of nutriceutical drink from Ananas comosus and Citrus sinensis rind extracts supplemented with Cymbopogon citratus leaf extract[J]. Journal of food measurement and characterization, 2023, 17: 3874–3885.
  10. GUO S Z, LAN F S, CHEN L S, et al. Phối chế trà sả hương chanh và tối ưu hóa điều kiện chiết xuất thành phần chức năng của nó[J]. Tạp chí Khoa học Nông nghiệp Phúc Kiến, 2015, 30(12): 1193-1198.
  11. FIBRIANTO K, KINSKY M K. Sensory optimisation of lemongrass (Cymbopogon citratus) and pandan (Pandanus amarylifolius Roxb.) herbal tea on several brewing techniques[C]. International conference on green agro-industry and bioeconomy. IOP conference series:earth and environmental science, 2020, 475: 012017.

 

Trưởng Ban biên tập KHCN: PGS.TS. Trương Thị Hoà

Các bài viết khác

Xem thêm

Giải pháp xử lý nước sạch bền vững cho ngành Đồ uống

Nhu cầu cần thiết về nguồn nước chất lượng cao

Thiết kế mới: Khối máy đang cách mạng hóa việc chiết rót bia

Quy trình chiết rót, đóng nắp và dán nhãn trên diện tích chỉ 155 mét vuông: khối máy Dynafill Bloc FL đang đặt ra các tiêu chuẩn mới về tiết kiệm không gian, hiệu quả và tiêu thụ năng lượng.

Suntar – Thúc đẩy chuyển đổi ngành Đồ uống Việt Nam với công nghệ màng tiên tiến

Ngành Đồ uống Việt Nam đang bước vào giai đoạn chuyển đổi toàn diện hướng tới các giá trị xanh – sạch – bền vững. Người tiêu dùng ngày nay không chỉ quan tâm đến hương vị và thương hiệu, mà còn đề cao an toàn, sức khỏe và yếu tố thân thiện môi trường. Song song đó, Chính phủ cũng đang siết chặt các quy định an toàn thực phẩm và đẩy mạnh chuyển đổi số trong quản lý sản xuất.

HPA 2025 Crop Report báo cáo vụ mùa hoa Houblong 2025

Hop Products Australia (HPA) đã hoàn tất vụ thu hoạch năm nay, với sản lượng tổng cộng 1.468 tấn hoa bia được thu hoạch trên diện tích 566 hecta tại hai bang Victoria và Tasmania. Mặc dù diện tích trồng sáu giống hoa bia độc quyền - gồm Eclipse®, Ella™, Enigma®, Galaxy®, Topaz™ và Vic Secret™ - cùng với giống Cascade đã giảm 104 hecta (tương đương 15,5%), sản lượng vẫn tăng 128 tấn (tương ứng 9,5%). Vụ mùa bội thu là nhờ vào điều kiện thời tiết gần như lý tưởng, giúp HPA vận hành trang trại đúng tiến độ và tạo nền móng vững chắc cho năm sản xuất đầu tiên tại HPA Hop Central.

Ngành Đồ Uống Việt Nam ứng dụng chuyển đổi số: Hướng đi tất yếu để phát triển bền vững

Trong bối cảnh kinh tế số đang lan tỏa mạnh mẽ tới mọi lĩnh vực đời sống xã hội, ngành Đồ uống Việt Nam cũng không nằm ngoài xu thế chuyển đổi số. Từ cơ quan quản lý ngành nghề, tổ chức hội nghề nghiệp, đến các doanh nghiệp sản xuất kinh doanh đồ uống đều đang từng bước ứng dụng công nghệ số để nâng cao năng lực quản trị, năng suất lao động, hiệu quả truyền thông và khả năng tiếp cận người tiêu dùng.

Chương trình Hợp tác Đối tác Năng lượng Việt Nam – Đan Mạch góp phần nâng cao hiệu quả sử dụng năng lượng và giảm phát thải CO₂

Chương trình Hợp tác đối tác năng lượng Việt Nam – Đan Mạch giai đoạn 2020 – 2025 (DEPP3) là dự án hỗ trợ kỹ thuật do Chính phủ Đan Mạch tài trợ. Hợp phần 3 của Chương trình – Phát triển carbon thấp trong ngành công nghiệp, do Cục Đổi mới sáng tạo, Chuyển đổi xanh và Khuyến công (Bộ Công Thương) chủ trì thực hiện, đặt mục tiêu hỗ trợ Việt Nam xây dựng lộ trình phát triển carbon thấp trong ngành công nghiệp, phù hợp với các mục tiêu và cam kết về giảm phát thải và phát triển bền vững

Công nghệ ép phun hoàn hảo

Kể từ khi mua lại Netstal Maschinen AG, Krones lần đầu tiên có thể cung cấp giải pháp cho mọi bước trong chu trình sản xuất chai nhựa ngay trong tập đoàn.

KỸ THUẬT HOÀN THIỆN LÀM TRONG  SẢN PHẨM BIA

​​​​​​​Bia sau quá trình lên men phụ dù đã qua quá trình lọc tách cặn và tách xác men nhưng vẫn còn chứa nhiều nấm men dư thừa và các chất kết tủa khác có nguồn gốc từ quá trình nấu, đường hóa và đun sôi dịch đường với hoa Houblon hoặc được tạo ra từ quá trình lên men. Để có được một sản phẩm được người tiêu dùng chấp nhận cần làm trong bia, có nghĩa tách các thành phần cặn kết tủa và nấm men dư thừa ra khỏi bia tạo cho bia sản phẩm đạt chất lượng cao.

Kho tự động thân thiện với môi trường cho Plzeňský Prazdroj

Nhiều không gian lưu trữ hơn, xử lý hiệu quả hơn và xuất đi nhanh hơn: Nhà kho hoàn toàn tự động mới của Plzeňský Prazdroj đã cho phép nhà máy bia Séc tối ưu hóa chi phí đồng thời ưu tiên tính bền vững bằng cách đầu tư vào các công nghệ khả thi trong tương lai.

Quảng cáo và mua tạp chí